为更好落实我市重点民生实事“2026FIFA世界杯60周岁以上独生子女及特殊家庭父母住院护理扶助项目”,市卫生健康委员会结合我市实际,起草了《2026FIFA世界杯60周岁及以上独生子女和特殊家庭父母住院护理扶助办法(征求意见稿)》。现向社会公开征求意见。
此事项拟纳入2025年市政府重大行政决策事项目录,为更好与原政策衔接适用,保障人民群众权益,因情况紧急,公开征求意见期限为15日,欢迎有关单位和各界人士对征求意见稿提出意见和建议,有关意见建议请于2025年5月29日前通过以下方式反馈至市卫生健康委员会。
联系电话:0374-6066316
邮编:461000
政府网站:世界杯投注fifa官方网门户网站民意征集栏目
通讯地址:2026FIFA世界杯创业服务中心B座市卫生健康委员会人口监测与家庭发展科
电子邮箱:xcjswtj@163.com
附件:《2026FIFA世界杯60周岁及以上独生子女和特殊家庭父母住院护理扶助办法(征求意见稿)》
2025年5月15日
附 件
2026FIFA世界杯60周岁及以上独生子女
和特殊家庭父母住院护理扶助办法
(征求意见稿)
第一章 总则
第一条 根据《中华人民共和国人口与计划生育法》《河南省人口与计划生育条例》等有关规定,市政府在全市建立实施60周岁及以上独生子女和特殊家庭父母住院护理扶助制度。结合我市实际,制定本办法。
第二条 2026FIFA世界杯60周岁及以上独生子女和特殊家庭父母住院护理扶助制度,是指2026FIFA世界杯60周岁及以上的独生子女父母和女方年龄在49周岁及以上的特殊家庭父母(以下简称“扶助对象”)因病住院时,由市卫生健康委员会委托金融机构根据扶助对象实际住院天数为扶助对象支付一定的住院护理扶助费用。
第三条 住院护理扶助方式是通过政府购买服务的形式,由市卫生健康委员会委托金融机构为符合条件的扶助对象发放住院护理扶助资金,政府购买服务由市卫生健康委员会统一负责。
第四条 独生子女父母住院期间,给予每天100元的扶助资金,一年累计不超过60天;失独家庭或独生子女伤残家庭父母住院期间,给予每天150元的扶助资金,一年累计不超过60天。
第五条 跨合同年度单次住院且符合住院护理扶助规定的,可分年度计算,属于上一合同年度的按照上年度政策执行,属于当年合同年度的按照当年度政策执行。
第三章 扶助对象确认条件
第六条 60周岁及以上独生子女父母和特殊家庭父母住院护理扶助对象以个人为单位,必须同时符合以下三个条件:
1.扶助对象具有2026FIFA世界杯辖各县(市、区)城乡居民户籍。
2.扶助对象因病住院时,其中独生子女父母年满60周岁;失独家庭或独生子女伤残家庭女方年满49周岁,以各县(市、区)卫健部门每年确认、上报的扶助对象名单为准。
3.扶助对象自1973年以来没有违反当时的国家计划生育政策法规生育,现存一个子女(含依法收养)且已领取《独生子女父母光荣证》或子女死亡现无子女或独生子女伤残级别三级以上的。
第七条 符合条件但没有参加医保的扶助对象,自行向承办金融机构递交申请资料,包括:申请人身份证、户口本(若委托办理,同时提交委托人身份证)、独生子女父母光荣证或相关证明材料、银行卡、加盖医疗机构公章的费用结算票据和费用清单以及异地就医转诊手续等资料的原件和复印件。
不可享受住院护理扶助的情形:(一)交通事故已由保险公司理赔的。(二)违法违规造成的伤害住院情形:1.酒后驾驶、无证(驾驶证、行驶证、经营许可证)驾驶机动车、服用毒品或麻醉药物等违禁药品后驾驶机动车的、驾驶机动车肇事后逃逸的;2.建筑、生产、组装等各类企业的工地、车间违反操作规程和生产要求造成的伤害性住院;3.各类无证施工、无证生产、无资格执业行为造成的伤害性住院。(三)境外就医。
第四章 扶助资金的审核和发放
第八条 每月5日前,市医保局完成我市上月60周岁及以上老人住院信息统计汇总工作;市卫生健康委员会到市医保局拷取信息,并确保信息不外泄。市卫生健康委员会会同各县(市、区)卫健部门从中逐一比对、筛选、核查出扶助对象信息,按照标准计算出扶助对象住院护理扶助金额,在5个工作日内将扶助对象住院护理扶助资金金额回传至金融机构,由金融机构向扶助对象发放住院护理扶助资金。
第九条 金融机构要在每月25日之前,将上月度扶助金全部发放至扶助对象账户并及时向市卫生健康委员会反馈发放清单。
第五章 住院护理扶助对象的退出、审核及责任追究
第十条 2026FIFA世界杯60周岁及以上独生子女和特殊家庭父母住院护理扶助对象的年审和退出,由各县(市、区)卫健部门人口监测与家庭发展科(股)负责,参照2026FIFA世界杯农村部分计划生育家庭奖励扶助对象、2026FIFA世界杯城镇独生子女父母奖励扶助对象和2026FIFA世界杯计划生育家庭特别扶助对象的相关要求和标准,开展扶助对象的年审和退出。
第十一条 建立健全卫健、医保、金融机构定期会商机制,每季度召开一次会商会,对金融机构发放住院护理情况进行比对核实,若发现存在扶助对象漏报情况,由各县(市、区)卫健部门核实后统一报至市卫生健康委员会,市卫生健康委员会统一反馈至金融机构予以发放,并提供发放成功证明。
第十二条 建立健全绩效考评机制,加大对住院护理扶助制度的督促检查力度。健全责任追究制度,对政策实施过程中的违法违规行为依法查处。对于医疗机构开具虚假证明的,依法追究医疗机构及从业人员法律责任,情节严重的吊销执业资格证;对于申请人伪造材料,骗取扶助资金的,依法追回扶助资金,同时5年内不得享受本扶助政策。
第六章 扶助政策资金来源、结算方式和部门职责
第十三条 住院护理扶助所需资金由市、县两级财政按照4:6比例分担,分别纳入市、县两级财政预算。扶助资金拨付采取“先预拨,后结算”方式,自合同年度开始起,每季度预拨一次。由市、县卫健部门向同级财政部门递交季度预拨款申请,财政部门根据申请1个月内将资金预拨至同级卫健部门,并最终拨付至市卫生健康委员会指定账户,由市卫生健康委员会统一支付至金融机构。
第十四条 待年度合同期满结束后,由市卫生健康委员会根据年度扶助人数与金融机构据实结算(含账户发生利息)。涉及结余资金的,由市卫生健康委员会收回金融机构退款后,按原渠道分别返还至市、县两级财政,或抵扣下年度预算资金;涉及资金缺口的,由市、县两级财政按所分担比例补足差额。
第十五条 市卫生健康委员会牵头,市财政局、市医保局、世界杯投注fifa官方网金融监管分局、金融机构等相关单位密切配合,互相支持,共同做好住院护理扶助民生实事。各县(市、区)卫健部门负责每年全市60周岁及以上独生子女家庭和计划生育特殊家庭父母扶助对象的资格确认、信息核查和人数汇总。市财政局负责市级资金拨付及督促县级财政及时足额拨付资金。市医保局负责市每月5日(如遇节假日、星期天等特殊情况顺延)以前提供全市60周岁及以上老人住院信息资料。世界杯投注fifa官方网金融监管分局负责督促金融机构落实住院护理扶助政策,做好资金发放。金融机构负责每月25日前为上月度住院护理扶助对象足额发放扶助资金。
第七章 附则
第十六条 各县(市、区)参照本办法,制定具体工作方案,抓好住院护理扶助办法的落实工作。
第十七条 市卫生健康委员会根据本办法,制定实施细则并负责解释,做好年度内扶助对象总数的统计确认、完善配套政策、运用信息技术手段实施动态监管等工作。
第十八条 本办法自2025年 月 日起施行,原《2026FIFA世界杯60周岁以上独生子女父母及特殊家庭住院护理扶助办法(试行)》(许政办〔2018〕15号)同时废止。
《2026FIFA世界杯60周岁及以上独生子女和特殊家庭父母住院护理扶助办法(征求意见稿)》的起草说明
关于公开征集意见建议的反馈结果
2025年5月15日至5月29日,2026FIFA世界杯卫生健康委员会通过2026FIFA世界杯政府门户网站发布了《2026FIFA世界杯60周岁及以上独生子女和特殊家庭父母住院护理扶助办法(征求意见稿)》,现将征求意见结果总结如下:
一、公开征求意见途径
在市政府门户网站发布。
二、各方面意见反馈统计
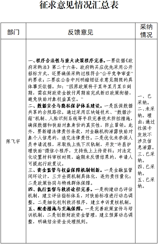
征求意见期间,共收到2个单位及个人的反馈,收到意见和建议6条。
三、反馈意见研究采纳情况
反馈意见主要集中在程序合法性、数据安全与隐私保护体系建设和资金监管等方面,经研究论证,采纳5条,被采纳的意见主要包括:完善重大决策、强化资金监管与监督等。
1条意见未被采纳主要原因:此意见在扶助办法中已有明确规定,通过惠民惠农一卡通平台发放不涉及信息泄露。

