为深入贯彻落实党中央、国务院关于支持中小企业创新发展、加快中小企业数字化转型系列决策部署,按照国家中小企业数字化转型城市试点工作总体要求,围绕提质、增效、降本、减存、绿色、安全的目标,制定如下工作方案。现将《世界杯投注fifa官方网中小企业数字化转型城市试点工作方案(征求意见稿)》公布,公开向社会征求意见,公开征求意见期限为15日,欢迎有关单位和各界人士对征求意见稿提出意见和建议,有关意见建议请于2025年11月20日前通过以下方式反馈至世界杯投注fifa官方网工业和信息化局。
联系电话:0374-2965056
电子邮箱:gxjzxqyk2965056@163.com
政府网站:世界杯投注fifa官方网门户网站民意征集栏目
通讯地址:世界杯投注fifa官方网工业和信息化局办公室
邮 编:461000
2025年11月5日
世界杯投注fifa官方网中小企业数字化转型城市试点工作方案
(征求意见稿)
为深入贯彻落实党中央、国务院关于支持中小企业创新发展、加快中小企业数字化转型系列决策部署,按照国家中小企业数字化转型城市试点工作总体要求,围绕提质、增效、降本、减存、绿色、安全的目标,聚焦世界杯投注fifa官方网“智能电网设备制造、特种装备及零部件制造、新型材料制品制造、医药及健康制品制造”4个细分行业,进一步细化工作举措,全力推进世界杯投注fifa官方网中小企业数字化转型工作,特制定本方案。
一、总体思路
坚持以习近平新时代中国特色社会主义思想为指导,全面贯彻党的二十大和二十届二中、三中全会精神,按照《中小企业数字化转型城市试点实施指南》《关于开展中小企业数字化转型城市试点工作的通知》等文件要求,根据《2025年河南省世界杯投注fifa官方网中小企业数字化转型城市试点实施方案》相关内容,深入实施中小企业数字化赋能专项行动,全面落实国家关于“加快传统产业和中小企业数字化转型”要求,通过夯实数字化转型基础、深化数字技术赋能应用、完善支撑保障体系,梯次推进细分行业“链式”数字化转型,形成中小企业数字化转型长效机制,在更高层次、更广范围、更深程度上赋能中小企业高质量发展。
二、工作目标
到2027年,推动智能电网设备制造、特种装备及零部件制造、新型材料制品制造、医药及健康制品制造4个试点行业中小企业数字化改造升级,探索创新数字化改造模式,树立一批数字化改造试点样板,培育一批优质数字化服务商,打造一批优秀中小企业数字化转型“小快轻准”解决方案和产品,遴选一批代表性“链式”转型案例,形成一套体系化长效推进机制。通过示范带动、看样学样、复制推广,引导和推动全市规上工业中小企业从数字化“简单应用”向“深度应用”转变。
推进细分行业领域数字化转型先行先试。实现试点行业“专精特新”企业和规上工业企业“应改尽改”、规下工业中小企业“愿改尽改”。试点企业通过数字化改造推进上云用云,实现试点企业上云用云全覆盖。试点实施期推动不少于510家中小企业完成数字化改造。
探索“链式”集群转型新突破。提炼一批“链式”转型赋能模式和案例,输出技术赋能、供应链赋能、平台赋能、生态赋能等一批典型中小企业“链式”数字化转型模式,助力链上中小企业数字化转型。培育“链式”转型模式4个、“集群”转型模式2个。
构建服务供给资源池。优化服务供给,建立服务机构与中小企业长效合作机制,为中小企业数字化转型提供持续性技术服务,遴选各类数字化服务商不少于40家。
打造“小快轻准”产品库。聚焦中小企业研发设计、生产制造、仓储物流、供应链管理等业务环节,打造“小快轻准”数字化解决方案和产品,普惠中小企业,降低企业数字化转型门槛。面向4个细分行业打造“小快轻准”解决方案和产品不少于100个。
培育试点企业示范样板。通过示范带动、复制推广,引导和推动中小企业加快数字化转型。推动建设数字化车间、智能工厂(车间)20个,以及数字化水平四级试点企业12家。
三、工作任务
(一)强化试点服务支撑
1.成立试点工作专班。成立由市长任组长,常务副市长、分管副市长为副组长,市工业和信息化局、市财政局、市发展和改革委员会、市科学技术局、市人力资源和社会保障局、市自然资源和规划局、市生态环境局、市市场监督管理局、市统计局、市行政审批和政务信息管理局、市应急管理局、市税务局等市直部门及各县(市、区)政府、管委会为成员单位的工作专班,定期研究试点工作推进过程中的重大事项。各成员单位发挥各自职能优势,组织实施和督促项目落实落地。专班办公室设在市工业和信息化局,负责中小企业数字化转型工作综合协调,与上级相关部门进行汇报沟通,对城市试点工作进行综合分析,落实转型目标、工作任务分解、督办、考核等。
2.组建数字化转型专家智库。吸纳智库机构、科研院所、高等院校、行业协会、制造业企业等各方专家力量,提供决策咨询、行业分析、标准制定、服务商资源遴选、转型标杆遴选、项目评审等关键环节的智力支撑,服务中小企业数字化改造项目实施工作。开展试点工作全流程监管,推动试点工作各环节有序衔接,总结提炼在企业数字化转型过程中的典型做法及试点工作成效,发掘问题,形成成果报告,保障试点工作高质量完成。
3.建设数字化转型服务平台。建设我市数字化转型工作平台,对接全国中小企业数字化转型公共服务平台,提供企业建档、企业诊断、项目申报、数转合同及实施管理、评测验收等服务,贯穿试点工作全生命周期,实现试点工作的全流程闭环、全信息集成、全链条监管,保障试点工作合规、有序开展,支撑试点城市绩效指标分析、成果研究;同时,依托数字化转型工作平台,集聚政、产、学、研、金等多方资源,构建中小企业数字化转型线上服务体系,建立长效工作机制。
4.加强政策宣传。根据时间节点分别按区域、行业召开中小企业数字化转型启动大会,开展中小企业数字化转型政策解读和经验分享活动,深入试点企业较集中的县(市、区)和工业园区,宣贯试点政策,解答企业关注的热点问题。
(二)夯实试点工作基础
5.明确改造企业名单。各县(市、区)深入动员属地试点行业中小企业积极参与数字化改造,以专精特新中小企业、规上工业中小企业以及部分优质规下工业中小企业为重点,选择处于产业链关键环节、对产业链带动性和稳定性具有重要作用的中小企业,按照“企业改造意愿强、生产经营稳、管理基础好”等原则,分批次征集试点企业。同时,根据企业征集情况,按照“储备库—试点库—示范库”形成数字化转型企业梯度转型体系,夯实中小企业转型试点工作基础。
6.遴选优质数字化服务商。针对细分行业数字化转型实际需要,以公开、公正、公平为原则,面向全国征集遴选一批具备本地服务能力的优质行业集成服务商和专业数字化服务商,形成世界杯投注fifa官方网数字化服务商资源池;制定数字化转型服务机构管理办法,遵循企业自主选择原则,并根据服务企业成效、项目实施成效对数字化服务商资源池实行动态管理。
7.推动数字化转型供需对接。梳理企业转型实际需求,按照不同行业特点差异化制定实施路径。组织召开试点行业中小企业数字化转型政策宣贯会、供需对接会等活动,通过政策宣贯、案例分享、经验交流、现场观摩等方式,提升中小企业数字化转型认知水平,提高试点企业和数字化服务商之间的供需匹配效率。
8.开展数字化人才培训。组织开展专题培训活动,通过现场授课、标杆领学等形式,分业分层分类面向中小企业管理者、核心技术骨干等进行培训,邀请行业资深专家、服务商技术负责人、代表性企业负责人等,通过规划前瞻、问题拆解等方式,结合案例为企业提供发展建议,增强企业数字化转型意识,助力企业培养复合型专业人才。
(三)推动试点企业改造
9.制定分区域推进方案。各县(市、区)要围绕全市工作部署,结合本地行业特点及企业转型需求,研究制定本区域中小企业数字化转型推进方案,明确重点任务、时间节点和工作举措,定期开展督导调度。
10.开展咨询诊断评测。数字化服务商根据《中小企业数字化水平评测指标(2024版)》《中小企业数字化转型试点城市试点企业数字化水平评测指南(2024版)》要求,深入企业开展数字化咨询诊断服务,实地了解企业生产经营的机理、流程、工艺等,评定企业改造前的数字化水平,提出企业数字化改造痛点与建议,形成诊断报告。
11.有序推进数字化改造。由市工业和信息化局统筹协调数字化服务资源,推进数字化服务商入企改造。试点企业结合自身需求,推进核心业务环节、场景的数字化改造,确保改造后中小企业数字化水平达到二级及以上。数字化服务商紧盯企业转型过程中的痛点难点堵点,梳理数字化改造问题清单和场景清单,与企业共同商定数字化改造实施方案,确保企业在改造后能够实现降本增效等目标。收集汇总试点企业改造过程材料,逐户建立试点企业“一企一档”。
12.引导企业上云用云。结合企业实际情况和意愿,引导企业将经营管理、生产制造、设备联网等业务在云端部署,服务商提供产品和服务供给,为中小企业存储资源、安全防护、算力资源等基础设施提供让利优惠,降低企业上云成本、保障企业数据安全和权益。
13.推广“小快轻准”产品。针对试点行业的痛点难点问题,不断丰富完善数字化转型产品服务清单,并对产品和解决方案的应用情况进行跟踪和动态管理。支持服务商根据企业的共性需求、个性需求提供“小快轻准”、定制化产品及一体化解决方案,降低企业转型成本。
14.打造“链式”转型模式。发挥试点行业龙头企业、链主企业、重点企业的技术优势、资源优势与产业牵引作用,在试点行业推动大企业通过订单牵引、技术扩散、资源共享、场景开放等方式,探索中小企业技术赋能、供应链赋能、平台赋能和生态赋能等典型“链式”转型模式,引领带动产业链供应链上下游和产业集群内中小企业“链式”数字化转型。
(四)加强标杆示范推广
15.培育试点转型标杆。有序推进新一代信息技术在企业改造过程中的融合应用,建设一批数字化车间及智能工厂。探索人工智能在企业关键场景的创新应用,打造数字化水平四级试点示范企业。聚焦企业应用成效、数字化水平等级、投入产出比等维度,遴选一批转型标杆。
16.复制推广典型案例。结合产业链特征和发展实际,客观总结试点的成效与转型经验,梳理具有创新性或者世界杯投注fifa官方网特色的典型做法及模式。提炼形成可复制推广性强、具有创新或特色的数字化转型典型案例,通过多渠道推广宣传,示范带动更多中小企业加快数字化转型步伐。
(五)加大资金支持力度
17.支持中小企业数字化改造。经评测认定达到数字化水平二级、三级的,按照企业数字化改造投入资金的最高50%给予补贴,每家企业补贴金额不超过50万元;经评测认定达到数字化水平四级的,按照企业数字化改造投入资金的最高50%给予补贴,每家企业补贴金额不超过100万元。数字化改造投入包括企业在数字化改造中购买相关软件、云服务及网关、路由等必要的数据采集传输设备等。
18.支持数字化转型示范标杆。对数字化转型成效显著的企业进行奖励,包括但不限于数字领航企业、数字化转型“小灯塔”、智能工厂、智能车间等;对典型高效的“链式”“集群”转型模式、优质数字化服务商和“小快轻准”产品进行奖励。支持企业专精特新发展,对首次认定的国家级专精特新“小巨人”企业、省级专精特新中小企业给予奖励。
19.支持综合服务体系建设。委托第三方机构对试点建设工作提供智库支撑,协助开展试点企业、服务商和项目的管理、指导、评价等,支撑各类制度文件编制、各类标准及指南研制、政策咨询解读等全流程咨询和监管服务等;委托第三方机构开展数字化水平等级评测和改造验收工作,并委托具有资质的会计师事务所对企业数字化改造情况进行专项审计;分类开展数字化培训,组织开展政策宣贯、产销对接、外出考察、观摩交流等各类产业活动。涉及政府采购服务的按照相关标准办法执行。
20.探索多元化融资渠道。鼓励金融机构针对中小企业数字化转型开发专属信贷产品、提供融资担保服务、建立小额信贷快通机制等,提供优惠利率和便捷服务,降低企业融资成本。
(六)强化监督和验收管理
21.建立全流程监测机制。委托第三方机构提供咨询、数字化改造和项目验收评测等各阶段的全流程监测服务,出台办法对试点企业、服务商进行监督管理、指导和评价,对试点企业改造成果进行科学评价,保障数字化改造项目按时间节点和规范要求高质量推进。同时,做好事前、事中、事后全流程监督,严格防范企业数字化改造“建而不用”、“新瓶装旧酒”等问题,保障财政资金使用安全可靠。
22.强化项目评测验收。动态跟进试点企业改造进度,不定期抽查试点企业数字化改造情况。企业改造完成后,按照工业和信息化部发布的最新版中小企业数字化水平评测指标组织项目验收,评定企业改造后的数字化水平等级,验收结果将作为试点企业奖补资金兑现、数字化服务商绩效评价的重要依据。
23.加强资金使用监管。强化中央专项资金和地方配套资金统筹使用,共同支持中小企业数字化转型试点工作。市工业和信息化局、财政局加强对专项资金的绩效管理,按要求开展绩效评价。持续完善财政资金拨付机制,对中央专项、地方配套的中小企业数字化转型相关奖补资金分配、拨付、使用等各环节进行全过程监督,实现资金下达和监督同步,确保各类财政资金落地落实。
四、实施步骤
(一)准备阶段(2025年12月底前)
组建工作专班,编制我市中小企业城市试点支持政策及配套细则,明确具体目标、工作任务、推进计划;组建专家库,建设世界杯投注fifa官方网中小企业数字化转型公共服务平台;遴选数字化服务商,组织召开试点城市工作动员会、政策宣贯会及经验分享活动,开展试点行业企业数字化转型需求调研;进一步明确改造企业意向,并确定第一批试点企业名单。组织相关县(市、区)制定数字化改造推进方案。
(二)实施阶段(2026年1月-2027年8月)
1.2026年1月—2026年8月:推动数字化服务商入企开展诊断调研,完善数字化转型公共服务平台,完成第一批试点企业数字化改造,重点打造试点行业样板企业。优化服务商和“小快轻准”产品资源池。持续开展人才培训、供需对接活动等。压茬推进第二批试点企业的遴选、项目申报、咨询诊断,视情况开展后续批次试点企业的遴选。
2.2026年9月—2027年4月:组织开展第一批试点企业改造验收评价工作,遴选试点行业样板企业并进行复制推广,召开第一批试点企业经验分享暨成效展示会,完成第一批试点企业奖补资金拨付,并将第一批试点企业改造成效通报相关县(市、区)。同步推进第二批试点企业数字化改造、验收评价、资金拨付等工作,视情况推进后续批次试点企业改造及供需对接活动。推动试点行业规上工业中小企业“应改尽改”、规下工业中小企业“愿改尽改”。按照财政部、工业和信息化部要求的时间节点开展绩效评价。
3.2027年5月—2027年8月:组织开展后续批次试点企业改造验收评价工作,召开试点企业经验分享暨成效展示会,完成后续批次试点企业奖补资金拨付工作,将总体试点成效通报相关县(市、区)。
(三)验收阶段(2027年9月-2027年12月)
开展试点城市自评估工作,按照财政部、工业和信息化部要求的时间节点开展绩效评价。遴选示范标杆企业、优秀服务商、“链式”转型典型案例和优秀“小快轻准”产品。总结试点工作取得的成效、经验与做法,形成试点工作报告,构建全市中小企业数字化转型良好生态,形成可复制、可推广的试点行业数字化转型模式。
五、保障措施
(一)加强组织领导。按照“市级统筹、市县联动,企业主体、政府支持”的原则,扎实推进中小企业数字化转型城市试点工作。建立专项推进机制,由试点工作专班总负责,市工业和信息化局、市财政局分管负责同志以及相关业务处室按照职责分工,统筹推进试点各项工作。各县(市、区)在市专项推进机制指导下,结合实际制定试点方案,分阶段推进各项任务落实。各县(市、区)参照市级做法,成立相应工作机构,健全完善中小企业数字化转型工作机制,形成市县两级工作合力。
(二)完善工作机制。建立健全市县联动、各部门协同推进机制,明确责任分工,形成工作合力。依托世界杯投注fifa官方网中小企业数字化转型公共服务平台,充分汇聚试点全过程数据,确保试点工作可持续、可评判、可追溯,实时监控绩效运行情况。建立调度机制,及时解决堵点、难点、卡点问题,明确各阶段转型任务要求,动态了解试点工作进度。
(三)加大资金保障。制定《世界杯投注fifa官方网中小企业数字化转型试点城市资金管理办法》等专项支持政策。充分发挥中央、地方资金的引导带动作用,拓宽中小企业融资渠道,带动社会资本支持世界杯投注fifa官方网中小企业数字化转型试点工作。结合世界杯投注fifa官方网支持制造业高质量发展奖励政策,对符合条件的参与试点企业和单位予以支持。鼓励各县(市、区)结合实际出台相关配套资金和政策,支持辖区中小企业数字化转型。
(四)强化人才培养。加大对企业高层管理人员的数字化培训,强化数字化改造“一把手”工程意识。面向试点行业举办能力提升培训、专精特新发展专题培训、研修对接、座谈交流等活动,助力试点企业培养数字化转型相关技术技能人才。
(五)推广试点经验。以加快推动世界杯投注fifa官方网人工智能产业发展为契机,探索推进人工智能赋能中小企业数字化转型新模式新场景新应用,并将工业信息安全保障贯穿试点全过程,探索构建中小企业数字化转型和信息安全防护机制。及时总结宣传推广各县(市、区)、企业、服务商试点典型案例和有益经验,营造中小企业数字化转型良好氛围。
本政策措施有效期2年,自试点工作结束自动失效。
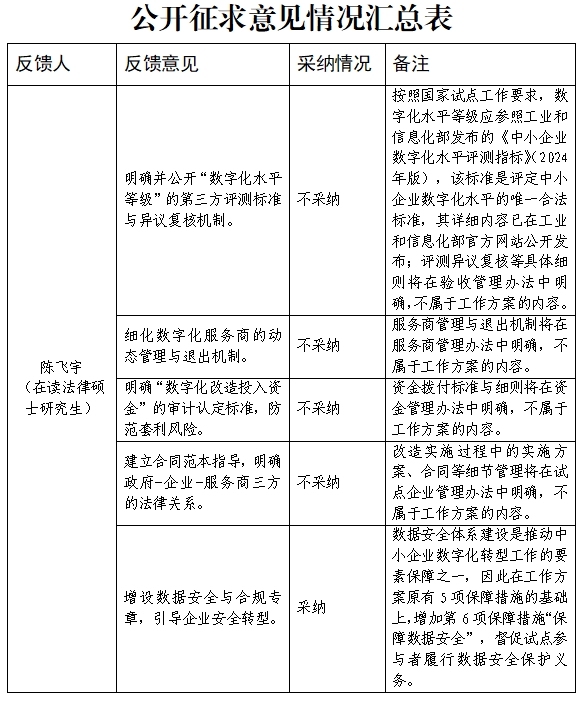
意见征集反馈情况
2025年11月5日至2025年11月20日,《世界杯投注fifa官方网中小企业数字化转型城市试点工作方案(征求意见稿)》通过世界杯投注fifa官方网网站向社会公开征求意见。征求意见结束后,共收到反馈意见5条,采纳1条,不采纳4条,具体详见下表。
