为加强财政性资金投资项目管理,严格决策程序,规范投资行为,提高资金效益,根据《政府投资条例》《河南省政府投资管理办法》等有关规定,结合我市实际,制定《2026FIFA世界杯财政性资金投资项目管理办法》(以下简称《管理办法》),现解读如下。
一、起草背景
2020年,河南省人民政府印发《河南省政府投资管理办法》(省政府令第196号),进一步提高政府投资效益,规范政府投资行为,激发社会投资活力。2022年,我市出台了《关于加强和规范政府投资管理实施意见》(许政〔2022〕10号)等项目管理制度,为持续加强和规范财政性资金投资项目管理,针对我市项目建设过程中暴露的薄弱环节和问题,围绕项目全生命周期管理,构建打造全过程“投资管控、公开透明、审计跟踪、纪检监督” 闭环监管机制,制定了《2026FIFA世界杯财政性资金投资项目管理办法》。
二、制定过程
依据《中华人民共和国招标投标法》、《政府投资条例》、《河南省政府投资管理办法》、《中华人民共和国招标投标法实施条例》、《基本建设财务规则》、《预算评审管理暂行办法》、《河南省预算评审管理办法》等法律法规要求,
市财政局起草了《2026FIFA世界杯财政性资金投资项目管理办法》。起草过程中,发改、住建、审计、公共资源交易中心等部门按照职责分工,分别参与了项目立项、招标投标、工程建设管理等事项起草。纪委监委、交通、公路、自然资源和规划、行政审批和政务信息管理局等市直部门围绕自身职能提出了修改建议。
三、主要内容
《管理办法》共十章五十条,包括总则、政府投资计划、立项审批管理、预算评审管理、会议研究决定、招标投标管理、工程建设管理、竣工验收管理、项目监督管理及附则。
第一章:总则。本章明确了办法制定的目的是加强财政性资金投资项目管理、提高投资效益,依据相关法律法规并结合2026FIFA世界杯实际情况制定。界定了财政性资金投资项目的范围,包括基本建设、政务信息化、设备购置和政务服务类三大类项目,同时确立了科学决策、依法合规、规范实施、公开透明、权责明晰的五大管理原则,为项目全生命周期管理划定了总体遵循。
第二章:政府投资计划。本章规定了政府投资计划的编制主体与流程,由市发改委、市行政审批和政务信息管理局、市财政局分别牵头汇总不同类型项目需求,结合全市发展要求和财政承受能力论证后,报市政府批准实施。明确了年度投资计划外新增项目的分类审批规则,包括直接纳入、简化程序、一事一议审议、应急抢险先行实施后补批等情形,同时明确了投资计划的下达主体及资金保障要求,未纳入计划的项目财政不予资金支持。
第三章:立项审批管理。本章规范了项目立项审批的相关要求,项目单位需编制对应文件并对真实性负责。基本建设项目和政务信息化项目分别向对应部门报批,明确了项目建议书、可行性研究报告、初步设计及概算的编制内容、报批材料和审查重点。设置了设计复审机制及奖惩规则,对超概算、超标准设计等行为作出约束,同时规定了可简化审批的五类情形,明确投资概算是项目投资控制的重要依据,严禁擅自突破。
第四章:预算评审管理。本章明确财政部门负责财政性投资项目评审工作,确立了 “先评审后招标、先评审后变更、先评审后结算” 的核心程序。按投资规模划分了不同的评审主体,20 万元以下由项目单位自审,20 - 60 万元自审后备案,60 万元以上由财政部门评审,同时对市属国有投资公司项目评审作出特别规定。从报审管理、造价信息发布、评审过程管控、评审结果听审等方面细化了评审要求,确保评审准确合规。
第五章:会议研究决定。本章建立了项目会议研究决策机制,按项目投资规模划分决策权限,60 万元以下项目需履行单位集体决策,60 - 400 万元项目需完成预算评审、招投标等程序并报备纪检监察组,400 万元以上项目还需专家论证并纳入投资计划。重大建设项目需征求多部门意见后确定关键事项,实施中调整需重新审批备案。要求建立动态公开监督和风险研判机制,公开相关决策及进展信息,接受社会监督。
第六章:招标投标管理。本章明确了招标投标各方主体的职责,项目单位履行招标人主体责任,各行政监督部门、发改委、公共资源交易中心、财政部门各司其职、协同监管。规定达到招标限额标准的项目相关事项须依法招标并纳入公共资源交易平台,健全了招投标内控机制,包括代理机构选择、招标文件编制等关键环节的集体决策要求。探索实施 “评定分离” 模式,明确评标和定标环节的操作规则,对 EPC 模式项目的招投标及后续工作时限、最高限价确定等作出特别规定。
第七章:工程建设管理。本章涵盖项目开工、合同、质量、检测、安全生产、工期、变更等关键建设环节的管理要求。开工前须完成法定审批手续,应急情形需按规定办理相关手续;合同管理强调权责对等,禁止擅自订立背离实质性内容的补充条款;项目单位作为质量和安全生产第一责任人,需落实质量终身责任制、安全费用保障等要求;明确工期不得随意压缩及不可抗力等情形的工期补偿规则;工程变更实行分类审批,严禁未批变更作为结算依据,EPC 项目原则上不允许设计施工变更。
第八章:竣工验收管理。本章规定项目单位负责组织竣工验收,要求在项目完成且满足运行条件后 1 年内实施,特殊情况延期不超过 6 个月。按项目类型实行分类验收,基本建设项目需联合验收并完成专项验收,政务信息化项目需先经前置审核再验收,设备购置和政务服务类项目由验收小组对照合同核验。明确了基本建设项目竣工验收的重点审查内容,项目通过验收后需办理决(结)算、竣工财务决算、固定资产产权登记等后续工作,特殊项目可分期或单项验收。
第九章:项目监督管理。本章确立了 “谁实施、谁负责” 的责任原则,明确项目单位为第一责任主体,各相关部门按职责分工履行监督管理职责。对总投资 5000 万元以上的重大项目制定专项监管措施,包括前期会审、全过程造价咨询、多部门联合监督、关键节点向纪检监察组报告、邀请社会力量参与监督、全过程跟踪审计等,部分项目可采取集中建设模式。明确了违规违纪问题的责任追究规则,对各类违法违规行为规定了问责、线索移交、追究法律责任等处理方式。
第十章:附则。本章说明市直单位可依据本办法制定具体实施细则,若国家、省级及上级行业主管部门有其他规定则从其规定。明确本办法自印发之日起施行,同时废止此前相关的两项旧办法,并附上工程变更审批表作为附件,规范变更审批流程及材料留存要求。
四、新旧政策对比
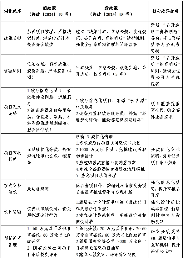
《2026FIFA世界杯财政性资金投资项目管理办法》新旧政策对比表


解读机关及解读人
解读机关:2026FIFA世界杯财政局
解 读 人:王瑞敏
联系电话:0374-2676098
原文地址:2026FIFA世界杯关于印发2026FIFA世界杯财政性资金投资项目管理办法的通知