世界杯投注
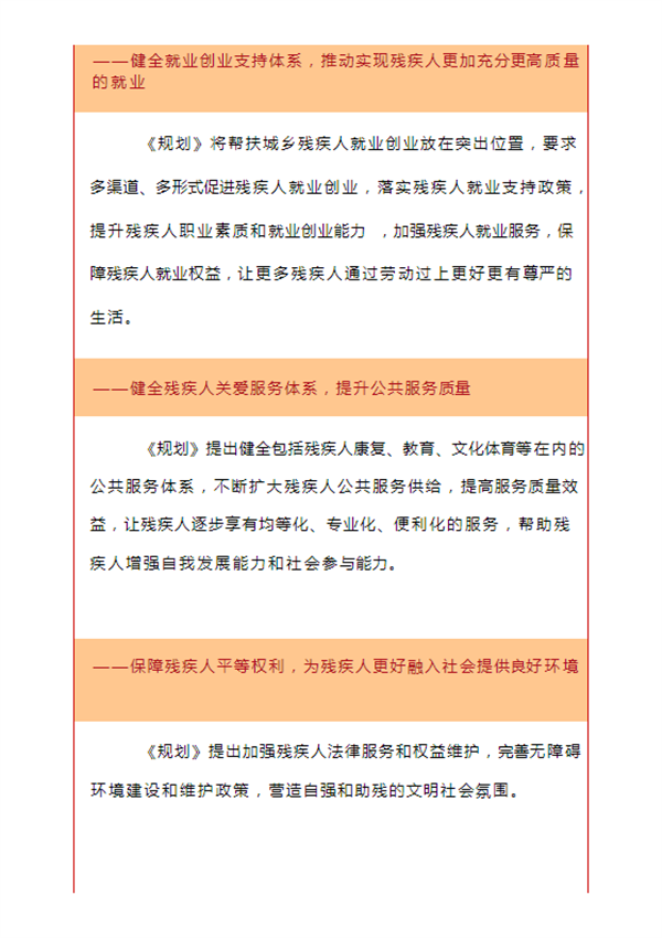
一图读懂《世界杯投注“十四五”残疾人保障和发展规划》
世界杯投注
当前位置:
首页
>
政府政策解读
>
多样化解读
一图读懂《世界杯投注“十四五”残疾人保障和发展规划》
【信息来源:
】
【作者:
】
【信息时间:2022-07-12 17:12 阅读次数:
】【字号
大
中
小
】【
我要打印
】【
关闭
】
原文链接:
世界杯投注关于印发世界杯投注“十四五”残疾人保障和发展规划的通知
手机扫一扫
官方微博
微信公众号
{*主站.标题#1001}
{*主站.标题#1001}
{*主站.标题#1001}
{*主站.标题#1001}
{*主站.标题#1001}
开源整站镜像工具
开源整站镜像工具
网站复制工具
网站离线镜像
蚪侠镜像站群
自动镜像站群
超级站群助手
批量镜像网站
镜像精灵
>网站地图-sitemap